HICATT was a million dollar grant program funded by the Office of the National Coordinator (ONC) that tasked its awardees to train health informatics to 1000 clinical workers. My role: instructional designer, trainer, program manager, learning management administrator, customer support, and program administration.

Train-the-Trainer Agenda
Planned the agenda for a 2-day Train-the-Trainer session. Created all associated activities and instructional materials.

Project Coordinator Checklist
I created this checklist for the Project Coordinator as they were the liaison for trainers. The checklist outlined their duties each week and per cohort to ensure trainers did their duties.

Course Live
I designed and developed the curriculum and structure of the courses in the Canvas LMS.
HICATT program was very successful. In the end, we trained a total of 1500+ clinical workers in our region.

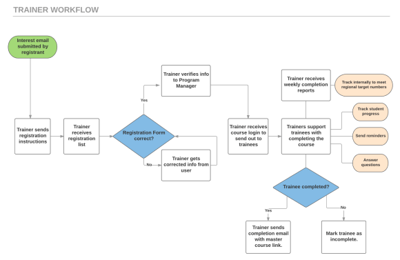
Trainer Workflow
I created a workflow trainers would follow once a clinician enters the program. This outlines their task each step of the way until the learner completes the course.

Train-the-Trainer Slides
Developed the presentation slide, trained trainers on workflow processes and Canvas LMS, and facilitated the event.

Trainer Checklist
As the first line of communication for learners, this checklist was created for each trainer to ensure that their duties are completed each week and per cohort.
Other Duties Not Shown:
- Key player in obtaining continuing education credits for the program in order to motivate busy clinical learners to complete the course.
- Provided customer and project support as LMS administrator for any issues encountered.
- Ran weekly reports of completed students.
- Designed official program certificate.
- Managed distribution of certificates.
- Verified and reported continuing education requirement adherence to approved providers.