
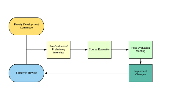
Peer Review Process
Co-authored the school’s policy on faculty review of teaching with the Assistant Dean.

Pre-Evaluation Letter
Authored the initial notification letter.

Lecture Observation Rubric
This rubric evaluated actual presentation and delivery of the course. Part 2 of 2.

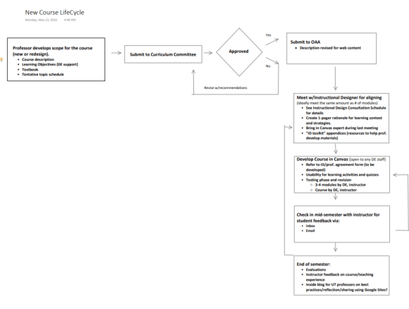
New Course Life Cyle
Initiated and facilitated protocols for instructional design within the school.

Faculty Presentation
Conceptualized the process and procedures to implement the program

Peer Review Rubric
Researched and authored the evaluation tool to be used by the entire school faculty for continuous quality improvement of courses. This rubric evaluated curriculum alignment, course design, technology and other factors. Part 1 of 2.

Course Follow Up
Developed the follow up form once a course and faculty have been evaluated to ensure that improvements are implemented.

Instructional Design Consultation
Explains to faculty what to expect when my instructional design services are recruited.